Introduction to Godot development

This page is meant to introduce the global organization of Godot Engine's source code, and give useful tips for extending/fixing the engine on the C++ side.

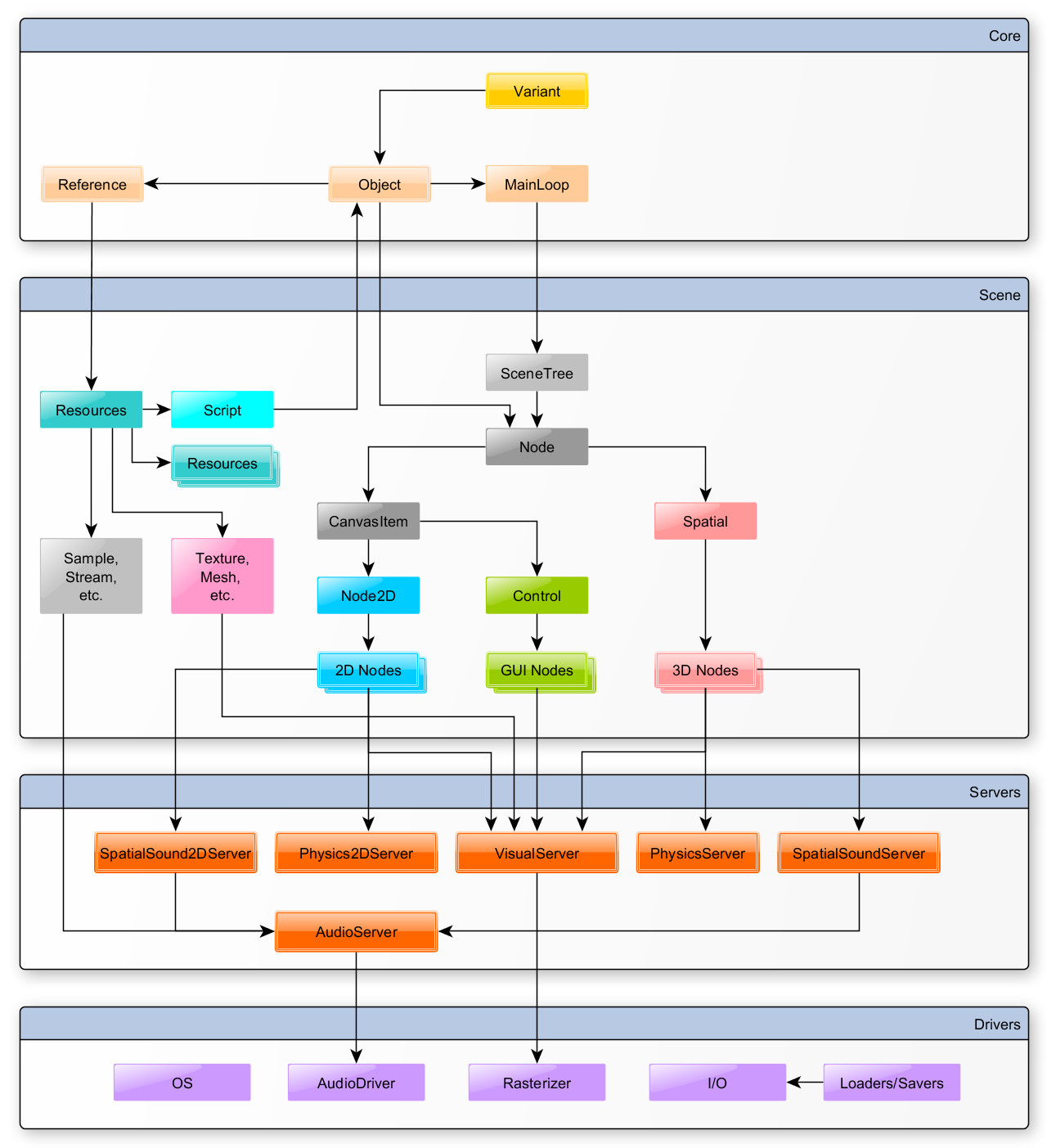
Architecture diagram

The following diagram describes the architecture used by Godot, from the core components down to the abstracted drivers, via the scene structure and the servers.

../../_images/architecture_diagram.jpg

Debugging the editor with gdb

If you are writing or correcting bugs affecting Godot Engine's editor, remember that the binary will by default run the project manager first, and then only run the editor in another process once you've selected a project. To launch a project directly, you need to run the editor by passing the -e argument to Godot Engine's binary from within your project's folder. Typically:

$ cd ~/myproject
$ gdb godot
> run -e

Or:

$ gdb godot
> run -e --path ~/myproject